江西新增1例阳性/江西现1例阳性

江西铅山发现1例核酸阳性人员,感染者究竟是如何被感染的?

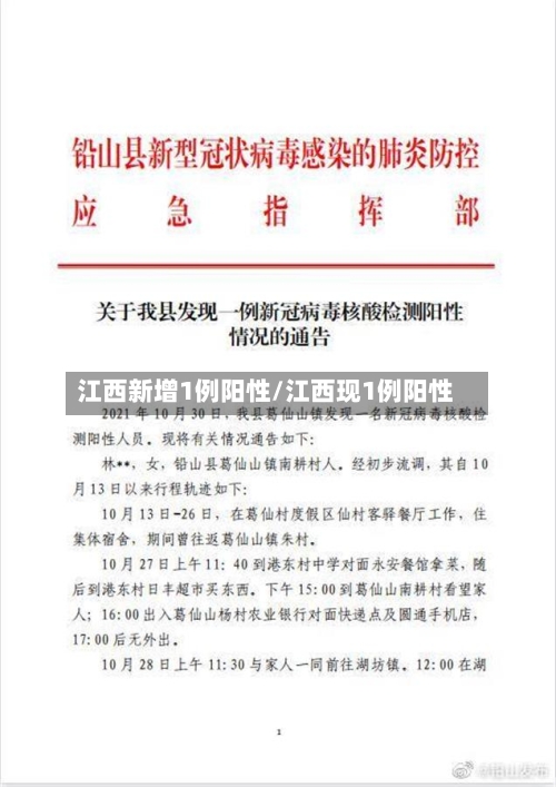
江西铅山发现一例核酸阳性人员 江西公布的这例核酸阳性人员,近来没有查到感染来源 。这名核酸阳性人员是来自葛仙村度假区餐厅的工作人员。这名工作人员从度假区返回江西铅山 ,乘坐的是火车,当地的防疫部门立即寻找密接者。这名核酸阳性人员的同事回到九江以后,也被检测出了新冠 ,也在积极的寻找火车上的密接者 。

江西新增1例阳性/江西现1例阳性-第1张图片

疫情背景10月30日,江西上饶铅山县葛仙镇报告1例新冠肺炎确诊病例,为葛仙村度假区仙村客驿餐厅工作人员。10月31日 ,浙江杭州通报1例核酸阳性人员 ,该病例常住江西上饶铅山县,曾乘坐列车往返上海,轨迹涉及上海迪士尼度假区。10月31日 ,江西上饶铅山县新增4例无症状感染者,均为此前确诊病例的密切接触者 。

江西新增1例阳性/江西现1例阳性-第2张图片

凌晨通报江西铅山红绿灯已恢复正常,江西新增1例核酸阳性人员今天凌晨 ,江西九江市发布通报,10月30日,一名自铅山县返回柴桑区人员核酸检测阳性 ,该男子是九江市八里湖新区蛟滩村人,系葛仙村度假区工作人员,为铅山县新冠肺炎确诊病例同事 。

江西新增1例阳性/江西现1例阳性-第3张图片

上饶市副市长祝美清表示 ,近来,江西省上饶市铅山县已经完成三轮大规模核酸检测,前两轮检测结果均为阴性 ,第三轮大规模核酸检测在风控区发现5例阳性检测者 ,对阳性检测者及其密接人员第一时间进行了分类管控。她还说,专家研判认为,此起疫情近来仍处于控制期。

其中 ,江西省上饶市铅山县新增的1例本土病例为葛仙山度假区工作人员,病例近14天无外地旅居史,近来感染来源尚不清楚 。另据江西省卫健委消息 ,10月30日1名自上饶市铅山县返回九江市人员核酸检测阳性,为上饶市铅山县新冠肺炎确诊病例同事,同为葛仙村度假区工作人员。

郑州 关于江西省1例无症状感染者 在郑活动轨迹的通报 2021年10月31日11:00 ,郑州市收到江西省疾控中心协查函,10月30日上饶市铅山县发现王某核酸检测为阳性,10月31日复核仍为阳性 ,经流调发现,王某于10月19日至21日在郑州市有活动轨迹。

4天新增40例,杭州迎战奥密可戎!一场年会、一场婚宴加剧疫情扩散_百度...

〖壹〗、杭州4天新增40例奥密克戎感染者,疫情源头初步指向一家餐饮设备公司 ,一场公司年会和一场婚宴加剧了疫情扩散 ,近来已外溢至4省市 。疫情源头初步指向慧而特餐饮设备公司首例病例情况:1月25日22时,杭州浙医二院滨江院区发热门诊发现1例核酸阳性病例,1月26日凌晨被诊断为新冠肺炎确诊病例 ,后确定为奥密克戎毒株。

12月1日南昌新建区公布1例阳性感染者行程轨迹

〖壹〗 、关于新建区1例新冠肺炎阳性感染者行程轨迹的公告广大市民朋友:近日,有1名新冠肺炎阳性感染者,在南昌市区范围内有活动轨迹 ,现将其近期主要活动轨迹公告如下:11月18日13:00-16:00从北京大兴机场工地乘坐2路公交车到北京大兴机场,乘坐大兴线到北京西站,自述全程佩戴口罩。

〖贰〗、月2日0-24时 ,全省新增无症状感染者1例,为境外输入病例 。该无症状感染者的行程轨迹为:11月10日自以色列乘机抵达上海,11月24日解除隔离后乘机抵达绵阳 ,随即通过专车闭环转运至广元市集中隔离点,12月2日诊断为无症状感染者。

〖叁〗、022年5月1日,扶沟县疫情防控指挥部通报1名上海返汴经停大广高速扶沟服务区的新冠肺炎无症状感染者活动轨迹 ,具体情况如下:病例基本情况4月30日9时左右 ,该病例与其他3名同乘人员(均为开封市祥符区仇楼镇马庄村人)在上海浦东新区核酸检测点进行核酸检测,结果未出。

〖肆〗 、南昌青云谱区关于1例新冠肺炎阳性感染者活动轨迹的公告广大市民朋友:近日,有1名新冠肺炎阳性感染者 ,在南昌市内有活动轨迹,现将其近期主要活动轨迹公告如下:感染者:徐某,男 ,于11月21日乘坐K87次列车从九江站到南昌西站 。11月21日19:56-20:01,南昌西站负二层西1出站口步行至南昌西站核酸采样点。

〖伍〗 、城阳区12月1日报告的1例无症状感染者行程轨迹主要风险点位2022年12月1日0时至24时,城阳区报告1例无症状感染者 ,相关信息已向社会发布。

〖陆〗、月16日0-24时,四川新增1例境外输入无症状感染者,具体情况如下:感染者行程轨迹:该无症状感染者于11月30日自新加坡乘机抵达成都 ,在成都市完成14天集中隔离观察 。12月14日由专人专车接回西昌市进行居家隔离,12月16日核酸检测结果呈阳性,随即被判定为无症状感染者 。

10月30日岳阳疾控关于江西疫情防控的通知

〖壹〗、近期 ,国内多地发现本土病例 ,2021年10月30日,江西上饶市铅山县新增1例核酸阳性人员,系度假区工作人员 ,近来感染来源不清楚。

〖贰〗 、0月18日以来,长沙市相继报告1例本土新冠确诊病例和1例无症状感染者,10月23日株洲市攸县报告1例长沙市返攸阳性检测者。鉴于疫情防控的特殊性、复杂性和不确定性 ,为坚决防范疫情输入风险,刚刚,岳阳市疾控中心再次紧急提醒广大市民:持续关注疫情动态 。

〖叁〗、自10月6日起 ,全国进入国庆假期外出旅行返程高峰,大量人员集中跨区域流动,疫情传播风险加大 ,防控形势严峻复杂。为严防我市输入疫情发生,有效保护公众生命安全与身体健康,市疾病预防控制中心再次提示如下:国庆假期外出人员要提前做好返程准备 ,坚持闭环防控策略 ,全程从严做好个人及同行人员防护。

〖肆〗 、最新的政策是:低风险地区,不需要隔离,仅仅需要核酸检测证明啦!但是如果是中高风bai险或者当地没有发布疫情解除的相关公告的话 ,去外地还是要被集中隔离或者居家隔离的 。

〖伍〗、在此岳阳市疾控提醒广大市民:与上述感染者有活动轨迹交集请及时报备请密切关注官方发布的疫情信息,如有与上述感染者有活动轨迹交集或同乘交通工具的人员请第一时间报备,配合隔离、医学观察及核酸检测等措施。

江西本土无症状感染者转为确诊,她的行踪轨迹是怎样的?

〖壹〗 、月25日 ,江西省南昌市红谷滩区在对确诊病例吴某的密切接触者例行核酸检测时,发现被集中隔离的张某某核酸检测结果阳性,立即转入定点医院观察 ,整个过程均实行闭环管理,经专家组初步诊断为新冠肺炎境外输入病例的关联无症状感染者。经流调显示,张某某系安徽人 ,现为江苏南京市某公司职工 。

〖贰〗、与境外输入确诊病例乘坐同一辆火车。近段时间之内,江西本土无症状感染者曾经与境外输入确诊病人一同乘坐一辆火车,从南京到达南昌。两人其实在火车之内没有接触 ,只是乘坐在同一车厢内 ,我们可以想象新冠肺炎的感染是有多可怕,乘坐同一车厢里面两人没有共同接触,却被感染了 。

〖叁〗、发现过程:与个案5同时被判定为相关接触情况后 ,经检测和专家组研判为无症状感染者。活动轨迹:1月22日20时,回到罗定龙湾镇旗垌村委燎源村;1月23日到当地报备;1月31日12时,与个案5在家中一起逗狗玩 ,17时,与个案5一同吃饭,19时至21时 ,与个案5在家中一起看电视,均未佩戴口罩。

〖肆〗 、始终无临床症状:部分无症状感染者从确诊到核酸转阴的整个过程中,自始至终未出现任何可感知的临床症状 ,如发热、咳嗽、乏力等,也未表现出影像学上的肺炎特征 。这类感染者通常仅通过核酸检测或抗原检测发现阳性,但身体无明显异常反应 。

江西发布最新疫情通报:新增「1+18」

〖壹〗 、022年4月14日0-24时 ,江西省新增本土确诊病例1例(南昌市) 、本土无症状感染者18例(南昌市17例、宜春市1例) ,无新增境外输入确诊病例。 具体数据及防控措施如下:本土疫情情况新增确诊病例:1例(轻型,南昌市),新增治愈出院5例(均在南昌市)。

〖贰〗、022年4月5日0-24时 ,江西省新增本土确诊病例2例,新增本土无症状感染者33例,具体通报内容如下:新增本土确诊病例情况 新增2例确诊病例均在南昌市 ,为隔离观察人员中发现,临床分型均为轻型 。当日新增治愈出院12例(均在南昌市)。

〖叁〗 、月5日南昌市新增1例无症状感染者,具体情况如下:发现区域:新建区幸福里社区(管控区)。根据核酸检测情况通报 ,5月5日南昌市部分区域核酸筛查中,新建区检出1管阳性混管,经单人双采单管复核后确认1例阳性感染者 ,居住地为新建区幸福里社区,属于管控区范围 。感染者来源:管控区筛查发现。

〖肆〗、截至3月28日24时,国家卫健委累计报告境外输入新冠肺炎确诊病例693例 ,本土疫情传播已基本阻断 ,但境外输入引发新一轮传播扩散的风险依然较大。境外输入病例的总体情况3月28日0时—24时,全国新增境外输入确诊病例44例,涉及广东、天津 、上海、北京等15个省市 。

相关推荐

  • 辅助神器“边锋干瞪眼小程序作弊”(透视挂)详细用法教程

    辅助神器“边锋干瞪眼小程序作弊”(透视挂)详细用法教程

    微乐辅助ai黑科技系统规律教程开挂技巧1、操作简单,容易上手;2、效果必胜,一键必赢;3、轻松取胜教程必备,快捷又方便辅助神器“边锋干瞪眼小程序作弊”(透视挂)详细用法教程更多开挂安装加客服1、一款绝对能够让你火爆辅助神器app,可以将微乐小程序插件进行任意的修改;2、边锋干瞪眼...

    2026/04/22
  • 辅助教程“微乐透视辅助器免费”开挂(透视)辅助神器

    辅助教程“微乐透视辅助器免费”开挂(透视)辅助神器

    1、微乐透视辅助器免费软件助手是一款功能更加强大的软件!无需打开直接添加: 2、自动连接,用户只要开启软件,就会全程后台自动连接程序,无需用户时时盯着软件。 3、安全保障,使用这款软件的用户可以非常安心,绝对没有被封的危险存在。 4、快速稳定,使用这款软件的用户肯定是土豪。安卓定制版和苹果定制版,一年不闪退...

    2026/04/22
  • 疫情居家隔离监控/居家隔离监控设备

    疫情居家隔离监控/居家隔离监控设备

    湖南省还有监控户高风险消除还是监控户吗湖南省不再把原“监控户”相关表述当作官方分类,原高风险人员依据国家和湖南省最新防疫政策调整了管控措施,不存在“监控户”这种说法。政策调整背景1)从2023年起国家优化调整疫情防控政策,取消了原有的密切接触者、高风险人员等集中隔离以及“监控户”相关管理方式。湖南省近来对监控户的管理政策是动态调整的,高风险状态消除后,通常...

  • 兰州新区疫情最新消息/兰州新区疫情最新消息今天

    兰州新区疫情最新消息/兰州新区疫情最新消息今天

    兰州新区的疫情如何〖壹〗、通过查询相关资料显示:兰州新区的疫情很好。截止2022年09月02日10时,兰州暂无高中低风险地区,全域都是常态化防控区域,兰州新区的疫情不严重。〖贰〗、中风险。截止到2022年12月5日,根据兰州新区的防疫要求规定,兰州新区疫情是中风险地区,特殊时期,要带好口罩,做好防护等。〖叁〗、兰州新区近来属于常态化防控的状态,常态化防控并...

  • 实测教程“阿当比鸡开挂神器”开挂辅助脚本+详细开挂

    实测教程“阿当比鸡开挂神器”开挂辅助脚本+详细开挂

    您好:阿当比鸡开挂神器这款游戏是可以开挂的,软件加【添加图中QQ群】确实是有挂的,很多玩家在这款游戏中打牌都会发现很多用户的牌特别好,总是好牌,而且好像能看到其他人的牌一样。所以很多小伙伴就怀疑这款游戏是不是有挂,实际上这款游戏确实是有挂的,添加QQ客服【添加图中QQ群】安装软件.1.阿当比鸡开挂神器这款游戏是可以开挂的,确实是有挂的,通过添加客服微信【...

    2026/04/22
  • 【银行疫情理发,疫情期间银行营销话术】

    【银行疫情理发,疫情期间银行营销话术】

    上海银行业齐战“疫”:金融服务“不停摆”,助力中小微度难关〖壹〗、上海银行业在疫情期间通过线上线下结合、灵活办公模式及定向金融支持,保障金融服务“不停摆”,助力中小微企业渡过难关。具体措施如下:线上线下协同,保障业务平稳运行灵活办公模式浦发银行:根据疫情防控要求,浦东区域网点安排员工进驻保障业务连续性,浦西网点以“最小化”原则营业。共同抗疫,14家银行发...

    2026/04/22
  • 真实辅助“微乐陕西挖坑免费开挂神器”通用版下载教程!

    真实辅助“微乐陕西挖坑免费开挂神器”通用版下载教程!

    微乐辅助ai黑科技系统规律教程开挂技巧1、操作简单,容易上手;2、效果必胜,一键必赢;3、轻松取胜教程必备,快捷又方便真实辅助“微乐陕西挖坑免费开挂神器”通用版下载教程!更多开挂安装加客服1、一款绝对能够让你火爆辅助神器app,可以将微乐小程序插件进行任意的修改;2、微乐陕西挖坑...

    2026/04/22
  • 教程更新!“微乐吉林麻将免费开挂神器”掌握辅助功能必胜规则

    教程更新!“微乐吉林麻将免费开挂神器”掌握辅助功能必胜规则

    1、微乐吉林麻将免费开挂神器软件助手是一款功能更加强大的软件!无需打开直接添加: 2、自动连接,用户只要开启软件,就会全程后台自动连接程序,无需用户时时盯着软件。 3、安全保障,使用这款软件的用户可以非常安心,绝对没有被封的危险存在。 4、快速稳定,使用这款软件的用户肯定是土豪。安卓定制版和苹果定制版,一年不闪...

    2026/04/22
  • 一病例在公厕感染/公厕传染病

    一病例在公厕感染/公厕传染病

    女生在公共厕所使用马桶而不是蹲坑会很容易感染病菌吗?在公共厕所使用马桶座而不是蹲坑,其实对健康风险影响不大。我们首先可以理解一下,公共厕所里传播疾病的途径主要有细菌、病毒、寄生虫以及霉菌等。例如淋病、梅毒这类细菌性感染,其主要传播方式是通过性行为或皮肤直接接触。因此,坐在马桶座上与性行为无关,也未直接接触他人皮肤,得到这些病的风险非常低。坐便器引发阴道炎的...

  • 软件分享“JJ斗地主透视神器下载”作弊(透视)透视辅助

    软件分享“JJ斗地主透视神器下载”作弊(透视)透视辅助

    微乐辅助ai黑科技系统规律教程开挂技巧1、操作简单,容易上手;2、效果必胜,一键必赢;3、轻松取胜教程必备,快捷又方便软件分享“JJ斗地主透视神器下载”作弊(透视)透视辅助更多开挂安装加客服1、一款绝对能够让你火爆辅助神器app,可以将微乐小程序插件进行任意的修改;2、JJ斗地主...

    2026/04/22
返回顶部