4天新增40例,杭州迎战奥密可戎!一场年会、一场婚宴加剧疫情扩散_百度...
杭州4天新增40例奥密克戎感染者 ,疫情源头初步指向一家餐饮设备公司,一场公司年会和一场婚宴加剧了疫情扩散,近来已外溢至4省市 。疫情源头初步指向慧而特餐饮设备公司首例病例情况:1月25日22时 ,杭州浙医二院滨江院区发热门诊发现1例核酸阳性病例,1月26日凌晨被诊断为新冠肺炎确诊病例,后确定为奥密克戎毒株。

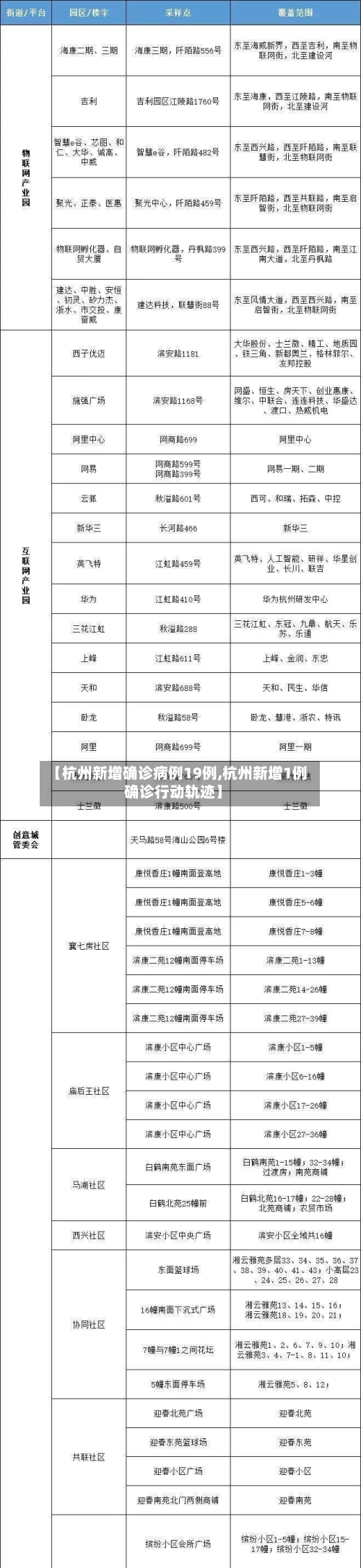
截至1月29日14时杭州本轮累计报告44例确诊病例
月28日0-24时 ,新增本土确诊病例18例,均在杭州市。1月29日0-14时,新增本土确诊病例4例 ,均来自集中隔离点密接人员检测发现 。病例分布区域 萧山区:12例 滨江区:21例 西湖区:1例 上城区:2例 富阳区:6例 拱墅区:2例 病例特征分析 感染来源:首发病例为杭州滨江慧而特公司员工,1月26日凌晨通过主动就诊确诊。

022年1月29日0-24时,浙江省新增本土确诊病例19例,均为杭州市报告 ,具体信息如下:病例发现方式 18例为集中隔离点发现,表明疫情传播链已得到有效管控,隔离措施发挥了关键作用。1例为管控区筛查发现 ,提示社区传播风险仍需持续关注 。
月30日0-13时杭州市新增本土确诊病例5例 会上通报,本轮杭州疫情累计报告确诊病例64例,其中1月29日19例 ,1月30日0-13时报告5例。这64例病例分布在滨江区32例、富阳区13例 、萧山区14例、上城区2例、拱墅区2例 、西湖区1例。从数据看,也是比较集中在滨江、富阳、萧山 。

12月16日杭州有新增确诊病例吗?
月16日杭州有新增确诊病例,截至12时新增2例新冠肺炎确诊病例(轻型) ,具体情况如下:病例关系:新增的2例确诊病例为此前确诊病例盛某某的母亲和妻子。隔离情况:均于12月7日下午纳入集中隔离。隔离期间多次核酸检测阴性,16日报告核酸检测结果阳性。累计病例:自12月7日以来,杭州累计报告新冠肺炎确诊病例24例 。
据12月15日0时至24时的报告 ,全国31个省(自治区 、直辖市)及新疆生产建设兵团新增确诊病例总数为77例。
月15日0—24时,31个省(自治区、直辖市)和新疆生产建设兵团报告新增确诊病例77例。
总结:12月7日杭州新增的2例确诊病例均位于萧山区,且与北干街道龙湖春江天玺17幢相关 。杭州市已迅速启动应急响应,通过管控密接人员、划定风险区域等措施遏制疫情传播 ,并通过官方渠道持续更新信息。
月1日22时至12月2日11时:杭州新增2例本土新冠病毒肺炎确诊病例,均为主动就诊发现;同时新增74例新冠病毒无症状感染者,其中37例为集中隔离点检出 ,16例为卡口拦截发现,14例为居家隔离发现,6例为社区筛查发现 ,1例为单位筛查发现。
021年12月7日杭州未新增高风险地区,但新增了一处中风险地区 。具体信息如下:新增中风险地区:杭州市萧山区北干街道龙湖春江天玺17幢。全域风险等级:截至2021年12月7日,杭州共有1处中风险地区 ,0处高风险地区,其他地区均为低风险地区。
时政热点
〖壹〗、政治改革与政策调整是2024年的关注焦点 。随着社会的发展,宪法修订 、选举制度优化以及政府机构改革等议题将持续引发讨论。特别是教育、医疗和社会保障等民生政策的调整 ,旨在满足人民日益增长的需求。 疫情的防控与经济复苏是关键领域 。
〖贰〗、025年公务员考试时事政治必背考点涵盖国内 、世界热点及宏观政策与科技领域,具体如下:国内时政热点 经济高质量发展与新质生产力:以科技创新为核心,推动数字化、智能化、绿色化转型,目标为战略性新兴产业占GDP比重提升至18% ,新质生产力贡献率超35%。
〖叁〗 、热点是焦点的意思,就是现在比较流行的,政治是意识形态 ,是事件本身多层面的体现,比如某地发生战争,这是一个时事热点 ,那么这场争爆发的原因、交战双方的力量对比、战争带来的影响 、对世界的影响等等就是时事政治咯~前者包含后者。后者属于前者。时政热点就是时事政治中的热点事件 。前者包含后者。
〖肆〗、每天10分钟:利用通勤、排队时间浏览时政摘要,重点标记关键词(如政策名称 、数据、时间节点)。周末复盘:将一周热点按类别总结成思维导图,标注可能考点(如政策背景、意义、挑战) 。结合真题:分析历年国考 、省考中时政题型的命题规律(如直接考事件细节或间接考政策影响) ,针对性强化记忆。
〖伍〗、024年必考的前十时政热点包括: 政治改革与政策调整:随着各地区经济社会的快速发展,人民群众对政治改革和政策调整的需求日益增长。这涉及到宪法、选举制度 、机构改革等方面的政治改革问题备受关注,同时也涉及到医疗卫生、教育、社保等方面的政策调整 ,以满足广大人民群众的实际需求 。
〖陆〗 、获取时政热点和权威解读。可利用考研政治 APP 刷“每天时政 ”选取题,帮助巩固知识。10 月之后结合肖秀荣《形势与政策》等权威资料,强化重点内容 。模拟输出提升:通过模块化训练(如1000题)和专题默写,将时政热点与考点精准链接。
杭州疫情时间线
〖壹〗、杭州疫情时间线归纳如下:2022年12月:12月1日22时至12月2日11时:杭州新增2例本土新冠病毒肺炎确诊病例 ,均为主动就诊发现;同时新增74例新冠病毒无症状感染者,其中37例为集中隔离点检出,16例为卡口拦截发现 ,14例为居家隔离发现,6例为社区筛查发现,1例为单位筛查发现。
〖贰〗、杭州顺丰余杭中转场疫情确诊情况及分析如下:确诊病例总数与时间线截至3月13日8时 ,杭州顺丰速运余杭中转场累计报告49例本土确诊病例 。首例病例于3月9日确诊,为中转场工作人员;此后4天内新增48例,形成集中爆发态势。
〖叁〗 、022年杭州萧山区从划定“三区”范围到解除“三区”范围 ,共历时29天。具体时间线如下:开始划定“三区 ”范围时间:2022年1月26日,萧山区发布杭州萧山区新冠肺炎疫情防控指挥部2022年1号通告,划定封控区、管控区、防范区。
〖肆〗 、用户实际案例借鉴时间线:2019年12月:委托服务公司办理 。2020年1月:提档、寄材料、办准迁证。2月13日:原准迁证到期 ,政策延期。2月19日:寄出材料,20日完成落户,22日收到结果 。关键点:档案调动、准迁证邮寄 、疫情政策灵活应对。
12月1日22时-12月2日11时杭州新增2例确诊病例+74例无症状
月1日22时至12月2日11时:杭州新增2例本土新冠病毒肺炎确诊病例,均为主动就诊发现;同时新增74例新冠病毒无症状感染者 ,其中37例为集中隔离点检出,16例为卡口拦截发现,14例为居家隔离发现 ,6例为社区筛查发现,1例为单位筛查发现。
月1日22时-12月2日11时,杭州新增2例本土新冠病毒肺炎确诊病例 ,均为主动就诊发现;新增74例新冠病毒无症状感染者,37例为集中隔离点检出,16例为卡口拦截发现 ,14例为居家隔离发现,6例为社区筛查发现,1例为单位筛查发现 。12月1日22-24时 ,新增19例新冠病毒无症状感染者。
月12日0—24时,浙江省新增新冠肺炎本土确诊病例74例,具体分布如下:绍兴市:55例宁波市:14例杭州市:5例 全国范围数据补充:同期全国31个省(自治区、直辖市)和新疆生产建设兵团报告新增确诊病例101例,其中境外输入21例 ,本土病例80例(浙江74例,内蒙古5例,陕西1例)。









