留观所疫情/疫情防控留观室工作制度及流程

广州疫情防控期间看病就医怎样用医保?官方详细指引

〖壹〗、广州疫情防控期间看病就医医保使用指引如下:门诊、住院就医医保使用非封控 、管控区参保人员普通门诊:可前往选定的正常开诊的医疗机构就医。若该医疗机构停诊,通过广东政务服务网办理普通门诊选点变更手续 ,办理路径为:广东政务服务网—广州市—市医保局—普通门诊选定定点医疗机构登记—更改选定门诊定点医疗机构 。

留观所疫情/疫情防控留观室工作制度及流程-第1张图片

〖贰〗、在定点医院就诊时,需主动出示医保卡以证明参保身份并完成挂号。结算时,医保报销部分由医保部门与医院直接结算 ,个人仅需支付自付费用(如起付线、自费项目等)。若需住院治疗,需先办理医保登记手续并缴纳住院押金 。

〖叁〗 、常规就诊流程孕产妇需先通过“穗好孕”小程序完整填写孕期保健资料,镇卫生院或社区卫生服务中心的妇保医生会主动与您联系 ,提供后续医疗指导。

疫情防控活动总结

〖壹〗、疫情当前,“唯实先锋队 ”队员们毅然从“幕后”走向“台前”,主动亮明身份 ,纷纷化身疫情防控“宣传员 ”,深入各组各户开展疫情防控知识宣传,用心张贴宣传标语、点对点发放告知书 ,以“接地气”的方言劝导村民做好自我防护。

〖贰〗 、宣传疫情防控活动总结1 近期境外疫情持续扩散蔓延 ,国内多地相继发生本土疫情,加之春节将至,各大中专院校学生、外出务工及探亲人员陆续返乡 ,大规模人员流动带来的输入性、聚集性风险明显增加 。

〖叁〗 、面对严峻的.疫情防控形势,一些可发可不发的文件通知、可报可不报的报表并不是在干事的证明,并不是在阻击疫情 ,而是在给疫情防控添堵,折射出某些干部形式主义、官僚主义的作风乱象。

〖肆〗 、疫情防控志愿者活动总结 篇1 少年强则国强,在当前的世界形势下 ,中国正一步步走向世界舞台中心,这意味着着中国青年已经向着外面的世界更近了一步,这需要当代青年有着更大的担当与志向 ,并为之不懈奋斗,心之所向,无远弗届 ,穷山距海 ,不能限也。同时需要广泛的学习,扩充自己的眼界 。

苏州健康码叫什么

〖壹〗 、苏州健康码叫“苏城码”。“苏城码 ”的作用:“苏城码”是苏州市疫情防控指挥部指定的通行服务码,在疫情防控期间扮演着至关重要的角色。它不仅是广大民众日常出行的重要凭证 ,还是防疫人员查验的主要依据 。“苏城码”的颜色分类及含义:绿码:表示未见异常或已解除医学管理措施的人员,及其所驾车辆在全市域内可亮码通行 。

〖贰〗、苏州健康码的小程序名为“苏康码 ”。“苏康码”的性质与用途“苏康码”是苏州市疫情防控指挥部指定的通行服务码,在疫情防控期间于全市范围内通用。它既是民众日常出行的重要凭证 ,也是防疫人员查验的主要依据 。

〖叁〗、在苏州市,居民和游客的出行便捷与安全得到了“苏城码 ”的有效保障。作为苏州市疫情防控指挥部指定的通行服务码,“苏城码 ”不仅是疫情防控期间民众日常出行的重要凭证 ,也是防疫人员查验的主要依据。其色彩标识分为红 、黄、绿三色,不仅直观清晰,更便于管理和识别 。

北京到杭州需要隔离吗

从北京到杭州是否需要隔离 ,取决于出发地的风险等级以及目的地的具体防疫政策:如果近14天从北京疫情中高风险地区出发:需要实行14天集中隔离医学观察。如有特殊情况不适合集中隔离,经批准后可居家隔离医学观察,隔离期限为北京到达之日起满14天。如果近14天从北京其他地区出发:需要第一时间主动向社区申报 。

加强机场口岸防疫管理 ,严格落实入境人员和高风险岗位工作人员全流程闭环管理要求。入境人员严格执行“7天集中隔离 3天居家健康监测”措施。7天内出现本土疫情的县(市、区 、旗)人员严格限制进返京 ,已抵京的分类落实隔离观察、健康监测、核酸检测等措施,居家期间不外出 。

如果乘坐的是国外到我国的航班 ,飞机到杭州后 ,会被隔离 的。如果是国内的航班,只要持有48小时之内的核酸检测报告,或手机上显示的核酸检测阴性  ,就不会被隔离的 。

疫情防控先进事迹素材1000字

疫情防控先进事迹素材1000字一 “你小子不要命啦?外面疫情这么重,你四处乱跑,你老婆孩子都不顾 ,就知道工作……”2月7日一大早,正在执行任务的__被他岳父在电话里一通臭骂 。 “我是共产党员,在这疫情防控的关键时候 ,我不上谁上啊? ” __一边耐心做起岳父的思想工作,一边继续开展工作 。

疫情防控先进事迹优秀范文一 “大家一定保持2米线,不出门 、不聚集、不吐痰 ,戴好口罩。”疫情防控中的每一天 ,河东街道办事处工作人员王伟伟都会提醒群众。 12年前,王伟伟在服役期间磨筋淬骨,锻造军人本色 ,荣获“优秀士兵”等称号;4年前,从一身戎装,到脱下军装 ,他为民服务的宗旨未曾改变 。

疫情防控先进事迹材料及范文素材1 疫情面前,党员当先!在新型冠状病毒感染肺炎疫情防控工作的关键时期,总有一种人始终站在最前列、冲在第一线 ,用实际行动扛起“为群众筑起疫情防控安全线 ”的使命担当,让党旗在疫情防控斗争中高高飘扬,他们都有一个共同的名字—共产党员。

志愿者疫情防控先进事迹1 新冠肺炎疫情发生以来 ,扬芬港镇二街优秀青年李洪亮时刻不忘自己共产党员和政协委员的双重责任,关心群众 、情系疫区,把人民群众生命安全和身体健康放在第一位 ,为镇村疫情防控做出重要贡献。

什么叫一级防护二级防护

一级防护: 又称:基本防护 防护对象:在医疗机构中从事诊疗工作的所有医、护、技人员 防护要求:穿戴好工作服 、工作帽 、医用口罩、工作鞋 。接触传染病人时需加穿隔离衣 ,并在每次接触病人后使用碘伏消毒液或其他消毒剂揉搓1~3分钟。接触任何体液、分泌物等物质时都要戴好手套。

一级防护标准:适用于日常医疗工作,要求医护人员穿戴工作服 、一次性手套和一次性外科口罩等基本防护用品 。 二级防护标准:针对常见传染病的防护,要求医护人员在上述基础上 ,增穿医用防护服或工作服外罩医用防护服,并配备一次性鞋套。

一级防护标准是针对从事诊疗的医护人员,二级防护标准是针对传染病防控的医护人员 ,三级防护标准是针对与传染病人群密切接触的医护工作人员。一级防护标准: 穿戴要求:穿工作服、戴一次性帽子、穿隔离衣 、戴好一次性外科口罩 。 消毒要求:每次接触病人后需使用碘伏消毒液或其他消毒剂揉搓1~3分钟。

一级防护和二级防护是针对不同工作场景和疫情风险级别,对医务人员所采取的相应防护措施。一级防护: 定义:适用于发热门诊、急诊的医务人员 。 主要措施: 严格遵守标准预防的原则和消毒、隔离的各项规章制度 。 穿戴要求:工作时应穿工作服 、隔离衣,戴工作帽和外科口罩 ,必要时戴乳胶手套。

标签:留观所疫情

相关推荐

  • 【昨日新确诊30例,昨日新增32例本土确诊】

    【昨日新确诊30例,昨日新增32例本土确诊】

    2022.2.11正版熔断午报,奥航土航将熔断国航CA936(法兰克福-上海):3月5日、12日航班因对等取消。MHJ发布4道熔断指令:SU220(莫斯科-广州):累计确诊超30例,当即熔断。CZ3040、CA94KL857(阿姆斯特丹-上海):此前已提醒风险。CA738(华沙-太原):2月25日航班已取消。今日熔断确认信息土耳其航空TK72(2月8日航班...

  • 必备科技“微乐辅助器免费版”科技辅助神器手机版

    必备科技“微乐辅助器免费版”科技辅助神器手机版

    微乐辅助器免费版软件是一款专为微乐游戏设计的辅助工具,需要的玩家加上面群让师傅发给你教程,教你下载!旨在帮助玩家提高游戏胜率。该资源包含安装重点文档、必下文件、更新提示以及apk安装包等文件。【辅助内容概述】该辅助工具通过自定义微乐小程序系统规律,为玩家提供强大的开挂功能,用户只需简单操作,即可一键生成微乐小程序专用辅助器。软件界面简洁明了,操作简单便...

    2026/04/26
  • 【疫情网络问诊,疫情网络问诊平台官方网站】

    【疫情网络问诊,疫情网络问诊平台官方网站】

    云南孕产妇、儿童可足不出户可实现线上免费问诊〖壹〗、云南省在疫情防控期间为孕产妇和儿童提供了线上免费问诊服务,使其足不出户即可获得医疗询问。具体内容如下:服务背景与目的:在新型冠状病毒感染的肺炎疫情防控期间,孕产妇和儿童被列为重点保护人群。为防止他们到妇幼保健机构就诊时发生交叉感染,云南省妇幼保健院采取了线上问诊的创新服务模式。〖贰〗、线上问诊服务对象基础...

    2026/04/26
  • 北京高风险地区名单最新/北京高风险地区名单7月4日

    北京高风险地区名单最新/北京高风险地区名单7月4日

    北京中高风险地区最新名单最新〖壹〗、房山区窦店镇燕都世界名园社区中风险地区:2个房山区窦店镇田家园村房山区窦店镇小高舍村低风险地区:除上述中高风险地区外,房山区全市其它地区均为低风险地区。〖贰〗、高风险地区:北京市朝阳区(1个):南磨房(地区)乡南新园社区。北京市房山区(5个):北京理工大学房山分校;长阳镇韵达快递长阳分部;韩村河镇五侯村;拱辰街道世...

  • 必备科技“微乐捉鸡麻将万能开挂器下载安装”详细外挂透视辅助软件教程

    必备科技“微乐捉鸡麻将万能开挂器下载安装”详细外挂透视辅助软件教程

    您好:微乐捉鸡麻将万能开挂器下载安装这款游戏是可以开挂的,软件加【添加图中QQ群】确实是有挂的,很多玩家在这款游戏中打牌都会发现很多用户的牌特别好,总是好牌,而且好像能看到其他人的牌一样。所以很多小伙伴就怀疑这款游戏是不是有挂,实际上这款游戏确实是有挂的,添加QQ客服【添加图中QQ群】安装软件.1.微乐捉鸡麻将万能开挂器下载安装这款游戏是可以开挂的,确实...

    2026/04/26
  • 开挂技巧“微信小程序雀神麻将开挂神器下载软件”开挂辅助详细步骤

    开挂技巧“微信小程序雀神麻将开挂神器下载软件”开挂辅助详细步骤

    您好:微信小程序雀神麻将开挂神器下载软件这款游戏是可以开挂的,软件加【添加图中QQ群】确实是有挂的,很多玩家在这款游戏中打牌都会发现很多用户的牌特别好,总是好牌,而且好像能看到其他人的牌一样。所以很多小伙伴就怀疑这款游戏是不是有挂,实际上这款游戏确实是有挂的,添加QQ客服【添加图中QQ群】安装软件.1.微信小程序雀神麻将开挂神器下载软件这款游戏是可以开挂...

    2026/04/26
  • 秒懂经验“麻将神器一打三专用”附开挂脚本详细教程

    秒懂经验“麻将神器一打三专用”附开挂脚本详细教程

    1、界面简单,没有任何广告弹出,只有一个编辑框。秒懂经验“麻将神器一打三专用”附开挂脚本详细教程2、没有风险,里面的黑科技,一键就能快速透明。3、上手简单,内置详细流程视频教学,新手小白可以快速上手。4、体积小,不占用任何手机内存,运行流畅。麻将神器一打三专用有挂吗详细了解请...

    2026/04/26
  • 黑龙江新增本土确诊病例25例/黑龙江新增5例本土病例轨迹

    黑龙江新增本土确诊病例25例/黑龙江新增5例本土病例轨迹

    国家卫健委:25日新增确诊病例82例,本土69例月25日0—24时,全国新增确诊病例82例,其中本土病例69例,境外输入病例13例。具体分布如下:本土病例69例黑龙江:53例吉林:7例河北:5例北京:2例上海:2例境外输入病例13例上海:8例广东:2例福建:1例湖南:1例陕西:1例其他关键数据:新增死亡病例1例(本土,在吉林)。月2...

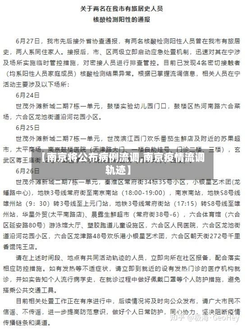
  • 【南京将公布病例流调,南京疫情流调轨迹】

    【南京将公布病例流调,南京疫情流调轨迹】

    南京新增外地返宁阳性感染者行动轨迹(3月28日发布)月28日南京市通报新增1例外地返宁阳性感染者,其行动轨迹如下:3月27日16:47乘坐G1822次高铁抵达南京南站。3月27日18:00左右在南京南站核酸采样点进行核酸采样,全程佩戴口罩,未与他人接触。3月27日22:20左右由专车转运至秦淮区大光路香格里拉花园小区,步行至楼栋后乘电梯回家,全程佩戴口罩,...

  • 教程辅助“麻将外卦神器通用版”开挂神器{透视辅助}全揭秘

    教程辅助“麻将外卦神器通用版”开挂神器{透视辅助}全揭秘

    微乐辅助ai黑科技系统规律教程开挂技巧1、操作简单,容易上手;2、效果必胜,一键必赢;3、轻松取胜教程必备,快捷又方便教程辅助“麻将外卦神器通用版”开挂神器{透视辅助}全揭秘更多开挂安装加客服1、一款绝对能够让你火爆辅助神器app,可以将微乐小程序插件进行任意的修改;2、麻将外卦...

    2026/04/26
返回顶部